2026/04/29 15:31:50
保障 REST 服务高可用
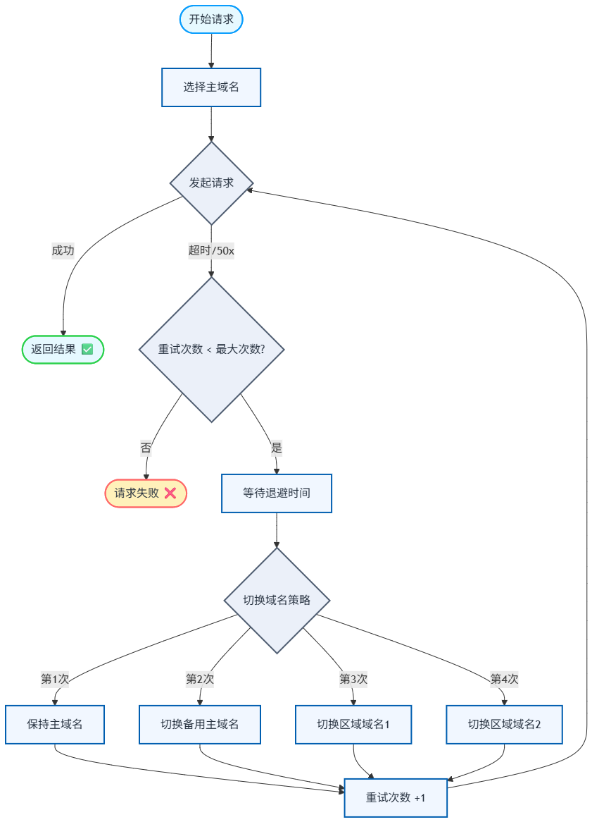
为保障 REST 服务的高可用性,避免因区域网络抖动、故障、DNS 解析失败或服务异常导致的请求失败,声网提供了完整的容错方案,包括多域名切换和指数退避重试机制。
为什么需要容错机制?
在分布式系统中,网络请求可能因以下原因失败:
- DNS 解析故障:域名解析到故障节点
- 网络波动:区域网络不稳定导致超时
- 服务异常:目标服务器临时不可用(
50x错误) - 跨域访问:地理位置导致的延迟或丢包
通过多域名切换和退避重试,可以将服务可用性从 99% 提升至 99.99% 以上。
容错策略
触发条件
在以下情况下触发重试机制:
- 请求超时(建议超时时间:10-30秒)
- HTTP 状态码 50x(500、502、503、504等服务端错误)
- 域名解析失败(DNS 解析超时或无法解析)
重试策略
你可以采用以下重试策略:
| 阶段 | 重试次数 | 等待时间 | 域名类型 | 说明 |
|---|---|---|---|---|
| 初始请求 | - | - | 主域名 | 根据服务器地理位置选择 |
| 第1次重试 | 1 | 1秒 | 主域名 | 同域名立即重试 |
| 第2次重试 | 2 | 3秒 | 备用主域名 | 切换到备用全局域名 |
| 第3次重试 | 3 | 6秒 | 区域域名1 | 切换到相邻区域 |
| 第4次重试 | 4 | 10秒 | 区域域名2 | 切换到另一相邻区域 |
总计:最多 5 次请求(1 次初始 + 4 次重试),累计等待时间约 20 秒。
域名选择规则
根据你的业务服务器所在地选择主域名:
- 中国大陆:优先使用
api.sd-rtn.com,备用api.agora.io - 海外地区:优先使用
api.agora.io,备用api.sd-rtn.com
信息
切换到区域域名前,请确保目标区域已部署你使用的服务(如云端录制、实时消息等)。
域名信息
下表列出了主域名及其对应的区域域名信息。
| 主域名 | 区域域名 | 地理区域 |
|---|---|---|
api.sd-rtn.com | api-us-west-1.sd-rtn.com | 美国西部 |
api-us-east-1.sd-rtn.com | 美国东部 | |
api-ap-southeast-1.sd-rtn.com | 亚太东南 | |
api-ap-northeast-1.sd-rtn.com | 亚太东北 | |
api-eu-west-1.sd-rtn.com | 欧洲西部 | |
api-eu-central-1.sd-rtn.com | 欧洲中部 | |
api-cn-east-1.sd-rtn.com | 中国华东 | |
api-cn-north-1.sd-rtn.com | 中国华北 | |
api.agora.io | api-us-west-1.agora.io | 美国西部 |
api-us-east-1.agora.io | 美国东部 | |
api-ap-southeast-1.agora.io | 亚太东南 | |
api-ap-northeast-1.agora.io | 亚太东北 | |
api-eu-west-1.agora.io | 欧洲西部 | |
api-eu-central-1.agora.io | 欧洲中部 | |
api-cn-east-1.agora.io | 中国华东 | |
api-cn-north-1.agora.io | 中国华北 |
完整重试流程
流程图
伪代码实现
以下伪代码展示了 RESTful API 请求容错重试的实现逻辑。
Java
/**
* RESTful API 请求容错重试
*/
public class RestfulApiClient {
// 域名配置 - 中国区
private static final String[] DOMAINS_CN = {
"api.sd-rtn.com", // 主域名
"api.agora.io", // 备用主域名
"api-cn-east-1.sd-rtn.com", // 区域域名 - 中国华东
"api-cn-north-1.sd-rtn.com" // 区域域名 - 中国华北
};
// 域名配置 - 海外
private static final String[] DOMAINS_OVERSEAS = {
"api.agora.io", // 主域名
"api.sd-rtn.com", // 备用主域名
"api-us-west-1.agora.io", // 区域域名 - 美国西部
"api-us-east-1.agora.io" // 区域域名 - 美国东部
};
// 退避时间(毫秒)
private static final int[] BACKOFF_DELAYS = {0, 1000, 3000, 6000, 10000};
// 最大重试次数
private static final int MAX_RETRIES = 4;
// 请求超时时间(毫秒)
private static final int TIMEOUT = 10000;
/**
* 发起带容错的 HTTP 请求
*
* @param path 请求路径
* @param method HTTP 方法
* @param body 请求 Body
* @param isChina 是否中国区
* @return 响应结果
*/
public Response requestWithRetry(String path, String method, Object body, boolean isChina) {
String[] domains = isChina ? DOMAINS_CN : DOMAINS_OVERSEAS;
int retryCount = 0;
Exception lastException = null;
while (retryCount <= MAX_RETRIES) {
// 1. 选择域名(根据重试次数切换)
int domainIndex = Math.min(retryCount, domains.length - 1);
String domain = domains[domainIndex];
String url = "https://" + domain + path;
// 2. 等待退避时间(首次请求不等待)
if (retryCount > 0) {
sleep(BACKOFF_DELAYS[retryCount]);
log.info("第{}次重试,使用域名: {}", retryCount, domain);
}
try {
// 3. 发起 HTTP 请求
Response response = httpRequest(url, method, body, TIMEOUT);
// 4. 请求成功,返回结果
if (isSuccess(response)) {
return response;
}
// 5. 服务端错误(50x),触发重试
if (isServerError(response)) {
log.warn("服务端错误: {} {}", response.getStatus(), url);
lastException = new ServerException(response.getStatus());
} else {
// 客户端错误(4xx),不重试,直接返回
return response;
}
} catch (TimeoutException e) {
log.warn("请求超时: {}", url);
lastException = e;
} catch (NetworkException e) {
log.warn("网络异常: {} - {}", url, e.getMessage());
lastException = e;
}
retryCount++;
}
// 所有重试均失败,抛出异常
throw new ApiRequestException("请求失败,已重试" + MAX_RETRIES + "次", lastException);
}
/**
* 判断是否成功响应(2xx)
*/
private boolean isSuccess(Response response) {
return response.getStatus() >= 200 && response.getStatus() < 300;
}
/**
* 判断是否服务端错误(需要重试)
*/
private boolean isServerError(Response response) {
int status = response.getStatus();
return status == 500 || status == 502 || status == 503 || status == 504;
}
}
使用示例
下面的示例展示了中国区和海外请求的调用方式。
Java
RestfulApiClient client = new RestfulApiClient();
// 中国区请求
Response response = client.requestWithRetry(
"/cn/conference/apps/{appId}/v1/rooms",
"POST",
requestBody,
true // isChina = true
);
// 海外请求
Response response = client.requestWithRetry(
"/conference/apps/{appId}/v1/rooms",
"POST",
requestBody,
false // isChina = false
);
开发注意事项
- 幂等性:确保重试的接口是幂等的(GET、PUT、DELETE),对于非幂等的 POST 请求重复执行会产生多个新资源或重复操作,可考虑引入幂等键等机制
- 超时设置:建议设置 5-10 秒超时,过短可能导致误判
- 日志记录:记录每次重试的域名和错误信息,便于排查问题
- 监控告警:当重试次数频繁时,应触发告警检查服务状态